Skip to content

プレスリリース -

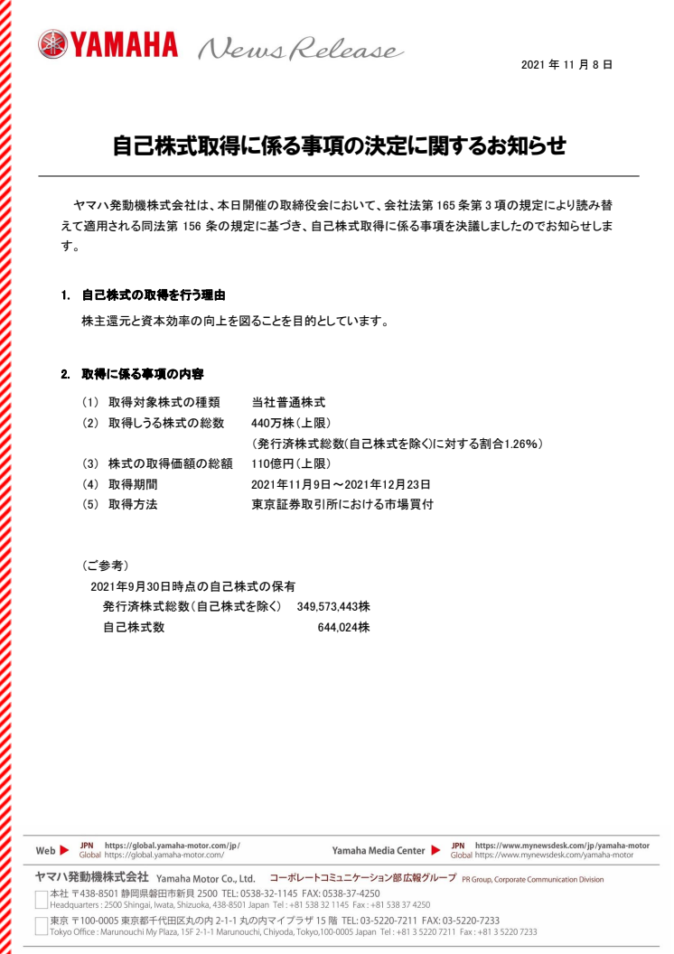
自己株式取得に係る事項の決定に関するお知らせ

 ヤマハ発動機株式会社は、本日開催の取締役会において、会社法第165条第3項の規定により読み替えて適用される同法第156条の規定に基づき、自己株式取得に係る事項を決議しましたのでお知らせします。

 

1. 自己株式の取得を行う理由

株主還元と資本効率の向上を図ることを目的としています。

 

2. 取得に係る事項の内容

(1)取得対象株式の種類 当社普通株式
(2)取得しうる株式の総数 440万株(上限)
(発行済株式総数(自己株式を除く)に対する割合1.26%)
(3)株式の取得価額の総額 110億円(上限)
(4) 取得期間 2021年11月9日~2021年12月23日
(5) 取得方法 東京証券取引所における市場買付

 

(ご参考)

2021年9月30日時点の自己株式の保有

発行済株式総数(自己株式を除く) 349,573,443株
自己株式数 644,024株

 

トピック

タグ


*こちらは、報道関係者の方にヤマハ発動機の広報資料をご覧いただくための配信です。

資料・素材を報道目的以外に転送・使用する事はご遠慮願います。

プレス連絡先